教师发展中心首页
教师登录
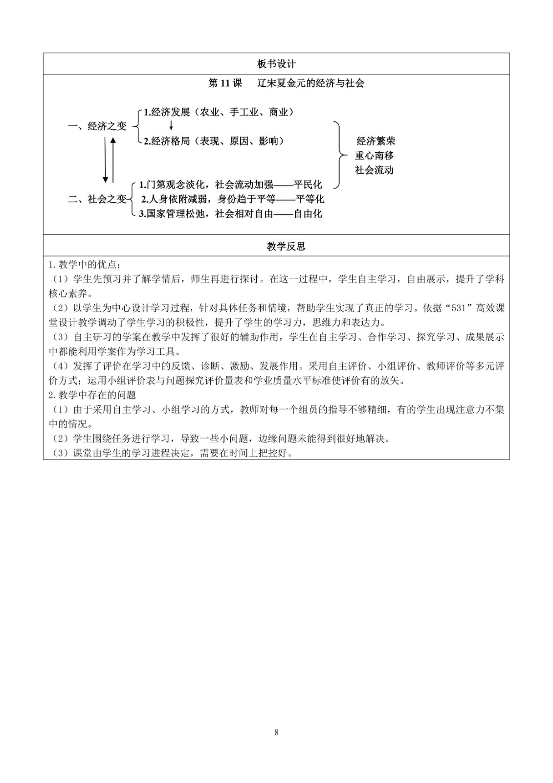
秦付林高中历史名师工作室
首页
资讯
工作室
成果展示
今日访客:57,累计访客:45058
首页
公告
资讯
工作室简介
成员风采
成果展示
精品课堂
专题讲座
微课
共享资源
成果展示
成果展示
精品课堂
专题讲座
微课
第11课 辽宋夏金元时期的政治经济与文化